中国·yl23411(永利)集团官网-Officialwebsite
网站首页
公司概况
永利yl23411简介
机构设置
规章制度
招生工作
学历教育
成人教育
自学考试
非学历教育
职业技能等级认定
继续教育培训
在线课程
党务工作
下载专区
老年健康大学
网站首页
公司动态
通知公告
员工园地
公司概况
永利yl23411简介
机构设置
规章制度
招生工作
学历教育
成人教育
自学考试
非学历教育
职业技能等级认定
继续教育培训
在线课程
党务工作
下载专区
老年健康大学
非学历教育
职业技能等级认定
继续教育培训
职业技能等级认定
当前位置:
网站首页
->
非学历教育
->
职业技能等级认定
->
正文
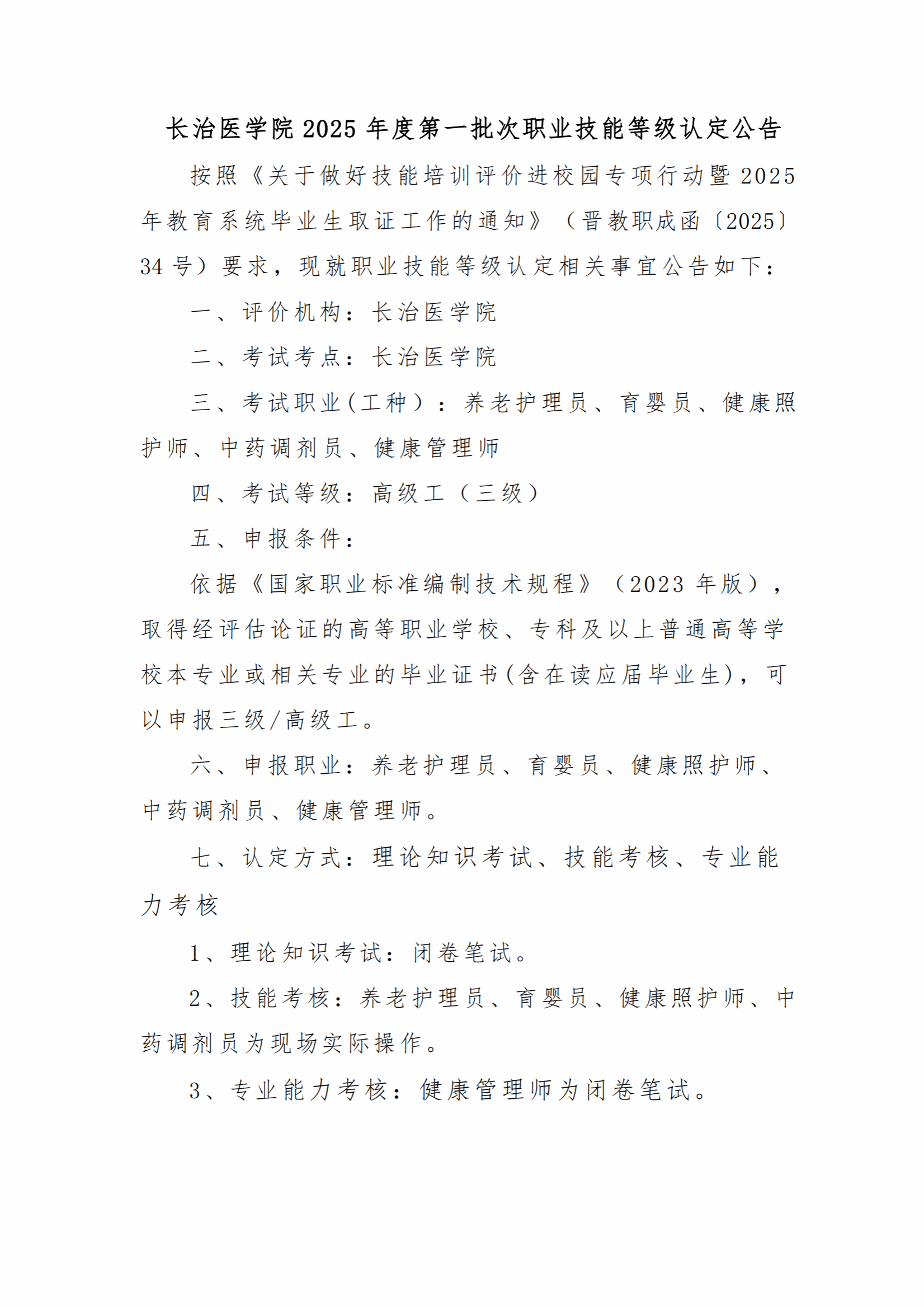
永利yl234112025年度第一批次职业技能等级认定公告
信息来源:
发布日期:2025-06-05
上一条:
2025年上半年职业技能等级认定工作圆满结束
下一条:
永利yl234112024年度第二批次职业技能等级认定公告